IF=34.9丨Nat. Nanotechnol.:斑马鱼PDX揭示微波辐射获得的肿瘤微粒可诱导肺腺癌免疫原性细胞死亡

发布时间:2025-10-14 环特生物 浏览次数:4

640.jpg

编者按

肿瘤来源的微粒 (TMPS),是通过紫外(UV)照射肿瘤细胞获得的细胞外囊泡,具有天然的靶向能力和免疫刺激特性,在肿瘤免疫治疗中潜力巨大,并已被证明可作为肿瘤治疗的药物递送系统。但传统的紫外线(UV) 制备方法存在疗效有限和安全性问题,因此,开发一种更高效、更安全的TMPs制备方法对肿瘤治疗具有重要意义。

5月19日,华中科技大学附属协和医院金阳教授研究团队在权威期刊Nature Nanotechnology(IF=34.9)上发表最新研究成果。该研究提出了一种基于微波辐射的新型TMPs制备方法——MW-TMPS,并系统评估了MW-TMPs的生物学功能和治疗潜力。利用斑马鱼肿瘤异种移植(PDX)、类器官、小鼠模型等多种体内外实验模型发现,与传统的紫外线(UV) 制备方法相比,MW-TMPs具有更强的体内抗肿瘤活性和安全性,并兼具免疫治疗和药物递送双重功能。

本研究中,环特生物提供的斑马鱼PDX等实验服务支持,进一步验证了MW-TMPS的抗肿瘤疗效,展现出MW-TMPS强劲的临床转化前景。(环特科研预存福利大礼包全新升级,速来解锁!)

01 研究亮点

• 提出一种全新的基于微波辐射的TMPs制备方法——MW-TMPs,利用微波辐射替代传统的紫外线辐射来诱导肿瘤细胞释放TMPs,操作简便、效率高,显著提高了TMPs的产量和生物安全性;

• 利用临床恶性胸腔积液样本、类器官、斑马鱼PDX、小鼠模型等多种体内外实验模型,验证了MW-TMPs的治疗效果,表明其巨大的临床转化潜力;

• 系统展示了MW-TMPs的药物递送、协同免疫激活等双重功能,确立了其作为集成型纳米平台的肿瘤治疗新模式,为肿瘤免疫治疗提供了新视角。

 640 (1).png

图形摘要

02 主要研究成果

1. 微波(MW)辐射可诱导癌细胞死亡与胞外囊泡(EV)分泌

研究人员通过形态学观察(SEM)发现,微波(microwave, MW)辐射的肿瘤细胞出现皱缩、膜起泡、膜孔形成等典型的细胞毒性特征,表明MW会引发细胞毒性。经Annexin V 染色进一步证实,MW处理诱导细胞凋亡增加;膜结构破坏则表明,MW可能还会诱导焦亡或坏死性凋亡。

利用转录组测序分析显示,差异表达基因 (DEGs) 富集于细胞炎症及凋亡过程,且细胞外区域和蛋白结合相关基因发生明显变化。其中,Zbp1(坏死性凋亡诱导因子)、Casp4(焦亡激活因子)、Gsdmd(焦亡执行因子)等细胞死亡相关的DEGs基因表达上调。因此,MW照射可诱导多模式细胞死亡,如细胞凋亡、免疫原性焦亡、坏死性凋亡等。单细胞拉曼光谱分析显示,MW处理组的多个特征峰拉曼强度降低,RNA与DNA电泳及浓度分析也进一步证实细胞内核酸含量减少。

以上实验表明,MW辐射有显著的细胞毒性作用,会诱导肿瘤细胞发生凋亡、坏死性凋亡和焦亡等多种死亡方式,并降低细胞内核酸水平。

 640 (2).png

图1

2. MW-TMPs富含HMGB1,并能诱导免疫原性细胞死亡

研究人员发现,MW-TMPS呈现出时间依赖性地被肿瘤细胞摄取,其诱导细胞凋亡效果与UV-TMPs相似。此外,MW-TMPS具有免疫刺激作用,能显著增强树突状细胞(DC)的成熟(CD86+1),扩增M1型巨噬细胞(CD86⁺CD206⁻BMDMs)的比例,但对M2型巨噬细胞(CD86⁻CD206⁺)影响不大,这可能与MW-TMPs的肿瘤抗原、死亡受体、免疫调节分子或协同作用有关。

随后,研究人员通过蛋白组学分析对MW-TMPs与UV-TMPs的蛋白谱进行比较,发现它们的差异蛋白富集于补体与凝血级联、上皮细胞凋调节分子、免疫防御激活或协同作用等通路。KEGG分析显示,免疫系统相关蛋白注释数量领先。其中,高迁移率族蛋白B1(HMGB1)作为一种高度保守的损伤相关分子模式(DAMP),在MW-TMPs中显著上调。

HMGB1是免疫原性细胞死亡(ICD)的关键标志物。通过ICD诱导验证发现,MW-TMP处理后的LLC细胞(Lewis肺癌细胞)的ICD标志物,如HMGB1、ATP、CRT均显著上调,HMGB1 抑制剂可阻断此效应。因此,MW-TMPs通过递送 HMGB1诱导肿瘤细胞免疫原性细胞死亡。

 640 (3).png

图2

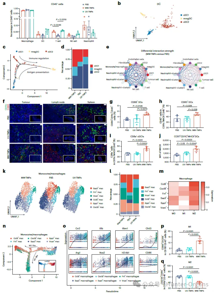
3. MW-TMPs激活树突状细胞来增强抗原呈递,并在肿瘤微环境中重新编程TAM,为抗肿瘤表型

免疫细胞浸润分析显示,MW-TMP与UV-TMP处理组的T细胞比例明显高于 PBS对照组。树突状细胞(DC)是功能强大的抗原呈递细胞(APCs),在启动和调控先天性免疫、适应性免疫中发挥着核心作用。树突状细胞(DC)可分为经典1型DC(cDC1)、经典2型DC(cDC2)、富含免疫调节分子的成熟DC(mregDC)三种亚型。

MW-TMP处理后,cDC1比例显著增加,表明DC被有效激活;尤其需要注意的是,mregDc(免疫调节性DC) 比例也显著升高,mregDC可能来源于cDC1/cDC2 吞噬肿瘤抗原。进一步分析显示,MW-TMP处理可以增强mregDC内的MHC I类抗原呈递相关基因表达,而且mregDC与肿瘤内T细胞的通讯能力增强。这表明,MW-TMP可以促进cDC1和mregDC增加,并增强mregDc的抗原呈递功能。

随后,免疫荧光分析与流式细胞术(FCM)结果显示,MW-TMP处理组中,肿瘤、睥脏、淋巴结的DC激活增强,且MW-TMP可显著增加肿瘤内DC浸润和成熟比例。MW-TMPs优先扩增驻留型cDC1(CD103+),而非迁移型cDC1(CD11b+)。在MW-TMP 组中,CCR7⁺ mregDC增多且MHCI/CD80表达更高。

在肿瘤微环境中,巨噬细胞分为6个不同功能的亚群。MW-TMP处理后,M1型(Cxcl9_macro/Fn1_macro)增加,M2型(Ccl8_macro)减少。轨迹分析显示,M1 信向定位,M2偏向聚集。流式细胞术(FCM)证实,MW-TMP处理可以促进肿瘤内M1型肿瘤相关巨噬细胞(TAM)增加,M2型TAMS及前髓源性抑制细胞(MDSCs)减少。总之,MW-TMP可以促进促炎性巨噬细胞扩增,将TAM重编程为抗肿瘤表型,减轻免疫抑制微环境。

 640 (4).png

图3

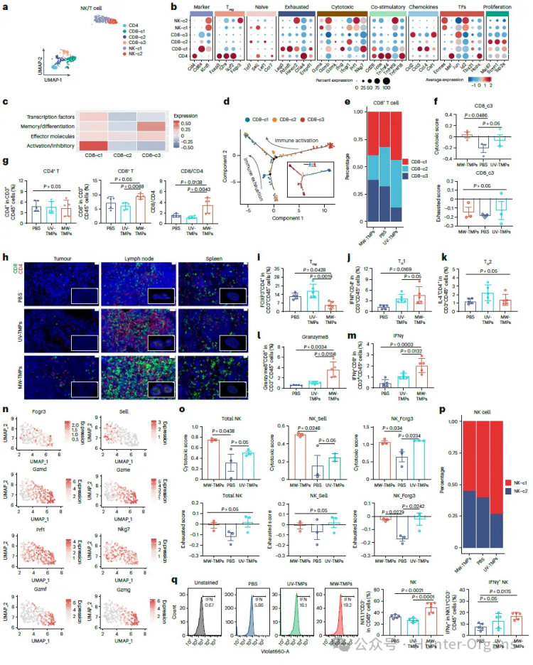
4. MW-TMPS促进细胞毒性T细胞和NK细胞扩增

接着,研究人员探究了MW-TMPs对CD8+T细胞的影响,并对NK细胞进行了分析。结果显示,MW-TMP能显著提高CD8⁺ T细胞中Gzmb与IFNγ的表达,使其细胞毒性增加,同时降低Treg比例,而在PBS与UV-TMP组中未发现明显变化。这表明,MW-TMP通过激活抗原呈递细胞(APC)对肿瘤抗原的识别与交叉呈递,诱导肿瘤特异性CD8⁺ T细胞激活免疫反应,并促进效应/记忆型(CD8_c3)T细胞的分化,提升其杀伤功能与免疫记忆潜力。

NK细胞分析显示,NK_FCGR3具有更强的细胞毒性,MW-TMP处理可显著扩增NK_FCGR3亚群,而UV-TMP优先诱导NK_SELL亚群扩增。流式细胞术进一步证实,MW-TMP可以增强NK细胞浸润,并促进IFNγ分泌。因此,MW-TMP处理可以促进细胞毒性和NK细胞扩增,增强抗肿瘤免疫。

 640 (5).png

图4

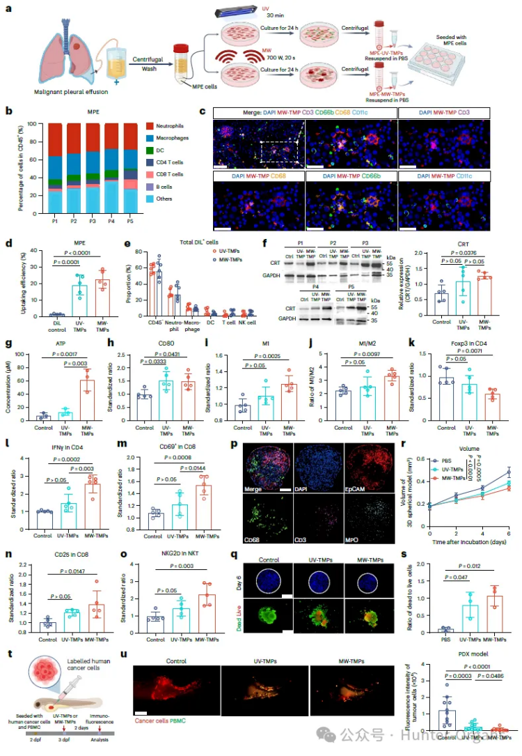
5. MW-TMPS可以治疗恶性胸腔积液(MPE),并可作为药物递送载体,增强PD-L1免疫疗效

为了探究MW-TMPs的临床潜力,研究人员收集了在胸腔穿刺过程中获得的恶性胸腔积液(MPE) ,并从MPE细胞沉淀物中分离出肿瘤细胞,制备MW-TMPs和UV-TMPS。在自体MPE共培养实验中,MW-TMPs优先被肿瘤细胞摄取,其次是中性粒细胞和巨噬细胞。

人源MPE模型实验结果显示,MW-TMPs比UV-TMPs能更好地诱导ICD标志物CRT、ATP的上调,表明其具有潜在的免疫原性。MW-TMPs处理后,DC成熟,促进巨噬细胞向M1型极化。尽管T细胞浸润并无显著增加,但MW-TMPs显著减少了 Treg细胞,增加了NKT细胞亚群,提升了CD8⁺ T细胞活性,表明其具有显著的免疫重塑能力。

随后,研究人员分别基于新鲜MPE细胞的三维(3D)多细胞类器官模型与斑马鱼患者来源异种移植(PDX)模型进行了验证。结果显示,MW-TMPs显著抑制球体生长,明显优于UV-TMPs,并表现出更强的细胞毒性。而在斑马鱼PDX模型中,MW-TMPs表现出显著的抗肿瘤效果。结合此前体外胸腔液3D模型、皮下瘤模型和原位肺癌模型的结果,多重证实了MW-TMPs强大的抗肿瘤能力,为MW-TMPs的潜在临床应用奠定了基础。

 640 (6).png

图5

接着,研究人员进一步探究了MW-TMPs的药物递送能力,证实MW-TMPs可作为药物递送系统,成功装载甲氨蝶呤,实现靶向化疗。体外实验表明,MW-TMPS-MTX通过增强LLC细胞凋亡,来显著抑制其增殖。体内抗肿瘤实验结果显示,在LUAD荷瘤小鼠中给药,MW-TMPS-MTX可以显著抑制肿瘤生长,且无显著的体重改变,进一步验证了MW-TMPS作为药物递送系统的潜力。

MW-TMPs 与PD-L1抗体联合使用,协同增强抗肿瘤反应,明显优于单药或PBS对照组,且未见毒性。因此,MW-TMPS是一种兼具药物递送、免疫治疗增强的双重功能纳米平台,在肿瘤学领域具有重要的转化价值。

本研究中,环特生物提供了斑马鱼PDX等实验服务支持,多维度验证了MW-TMPs具有抗肿瘤活性。为了更好地助力科学研究,环特生物依托国际领先的斑马鱼、类器官、哺乳动物、人体临床等多维生物技术服务平台,“科研预存大礼包”活动进行中,致力于成为您科研路上最值得信赖的伙伴!欢迎新老客户咨询!

03 编者点评

      本研究首次开发了一种简便、低成本且高效的微波(MW)辐射策略,用于制备来源于肿瘤细胞的微粒(MW-TMPs),并通过患者来源的MPE和斑马鱼PDX等体内外实验证实,其不仅能诱导免疫原性细胞死亡,而且,能在不同肺肿瘤模型中,重编程抑制性肿瘤免疫微环境,实现自然杀伤细胞与T细胞对肿瘤细胞的双重靶向攻击。实验表明,MW-TMPs可高效递送甲氨蝶呤至肿瘤部位,与PD-L1阻断疗法产生协同增效,其作为一种双重功能纳米平台,在单药治疗、化疗药物递送和免疫联合治疗中均表现出卓越的性能,具有重要的临床转化潜力。

作为健康美丽产业CRO服务开拓者与引领者、斑马鱼生物技术的全球领导者,环特生物搭建了“斑马鱼、基因编辑、类器官、哺乳动物、人体”等多维生物技术服务体系,开展健康美丽CRO服务、科研服务、智慧实验室搭建三大业务。目前,环特已建立200多种斑马鱼模型,脑类器官、胃癌、心脏类器官及各种肿瘤类器官培养平台,欢迎有需要的读者垂询!

参考文献:

Yali Wu, Wenjuan Chen, Yang Jin et al. Tumour-derived microparticles obtained through microwave irradiation induce immunogenic cell death in lung adenocarcinoma. Nat. Nanotechnol.2025. DOI: 10.1038/s41565-025-01922-3


杭州环特生物科技股份有限公司
杭州•广州•北京•上海•波土顿
17364531293(微信同号)
0571-83782130
浙江省杭州市滨江区江陵路88号5幢2楼
© 2023 环特生物 | 浙ICP备10205104号
电话咨询
在线咨询
客服微信
在线留言

业务咨询

0571-83782130

17364531293(微信同号)

微信咨询