业务咨询
发布时间:2026-04-13
环特生物
浏览次数:666

编者按
在生命科学的战场上,每一次突破都可能改变无数家庭的命运。无论是儿童白血病、先天性心脏病,还是Werner综合征、先天性脊柱侧凸、Acrofacial Dysostosis–Cincinnati 综合征(辛辛那提型肢面发育不良,AFDCIN)、Dravet综合征(DS)……超过7000种罕见病,超过150种遗传性疾病,长期以来都是医学界难啃的“硬骨头”。致病基因如何确认?疾病机制如何解析?潜在药物如何快速筛选?
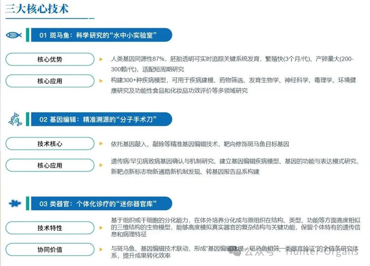
环特生物依托斑马鱼、类器官、基因编辑三大核心技术有机串联,构建了一系列常用罕见病模型,形成了“基因编辑建模 → 斑马鱼初筛 → 类器官验证”的全链条研究体系,为罕见病药物筛选、致病机制研究及基因治疗探索提供科学的评价工具及科学依据,打通科研到临床的“最后一公里”!欢迎有需要的客户垂询!

案例一:用于儿科血液系统疾病研究
急性淋巴细胞白血病是一种常见的侵袭性儿童血液癌症,在临床急性淋巴细胞白血病患者中发现IL7R存在功能获得型突变,但是该突变能否驱动白血病的发生,以及它是否与其它癌基因在白血病中有协同作用仍不清楚。
利用斑马鱼模型中的转基因和细胞移植等方法,该研究揭示单独的IL7R功能获得型突变可诱导T细胞急性淋巴细胞白血病,进一步机制研究发现IL7R与MYC对于T细胞急性淋巴细胞白血病的发生有协同作用,且IL7R通路的激活增加了MYC诱导的T细胞急性淋巴细胞的扩散。该研究表明斑马鱼模型不仅能快速验证急性淋巴细胞白血病相关的致病基因,也为儿科白血病联合靶向治疗提供了机制依据。

来源:Oliveira et al., 2022, Leukemia
案例二:用于儿科先天性心脏缺陷研究
左心发育不良综合征(HLHS) 是严重先天性心脏病,特征为左心系统(心室、瓣膜、主动脉)发育不全,此前认为是多基因协同导致的表型叠加疾病。本研究构建了Rbfox1和Rbfox2双敲除(DKO) 斑马鱼模型,其核心表型与人类HLHS 高度重叠:
①结构层面:心室发育不良、心脏瓣膜异常、主动脉(流出道)狭窄,与人HLHS 的左心系统发育不全特征一致;
②功能层面:心输出量、射血分数显著下降,符合HLHS 患者的心脏泵血功能缺陷;
③外观层面:心包水肿、血液淤积,模拟HLHS 患者的临床并发症表现,为HLHS 研究提供了可靠的在体模型。
心肌特异性过表达Rbfox、mRNA注射野生型人RBFOX2 均可挽救DKO 斑马鱼的缺陷表型,为HLHS 的靶向治疗(如基因治疗、剪接调节剂)提供潜在靶点。

来源:Huang Met al.,2022,Nat Commun
案例三:儿科神经系统出生缺陷研究
神经管闭合失败导致的NTDs是全球第二大常见出生缺陷,发病率约1/1000,主要包括无脑畸形、颅脊柱裂、开放性脊柱裂等。PAK2是Rho GTP酶的主要效应因子,调控细胞骨架网络和多种生物学过程。PAK2功能缺失(敲除或突变)会激活BMP信号通路,导致细胞增殖减少、凋亡增加、分化轨迹异常,最终引发NTDs。
本研究构建斑马鱼突变体,该突变体在48 hpf时出现明显神经管缺陷:前背侧颅区存在腔隙、第三脑室和间脑发育异常,同时伴随脑部出血,直接复刻了人类NTDs(如颅脊柱裂)和小鼠Pak2胚胎的核心表型。该模型证明PAK2同源基因(pak2a)的功能缺失会直接导致神经管闭合异常,验证了PAK2在脊椎动物中调控神经管发育的保守性。斑马鱼作为易操作、发育快速的脊椎动物模型,既复刻了NTDs关键表型,又直接验证了人类PAK2突变的致病性,同时强化了PAK2功能的跨物种保守性,为后续NTDs的机制研究和治疗探索提供了可靠模型。

来源:WangY et al.,2023,Adv Sci(Weinh)
案例四:儿科先天性畸形疾病研究
儿科先天性畸形,即儿童出生时存在身体结构、功能或代谢异常,可由基因遗传、环境或两者交互作用引起。本研究在21个无关家庭的26名患有神经发育差异和多种先天性异常的个体中,发现了MAP4K4 基因的一系列罕见变异(包括8个截短变异、9个错义变异和2个内含子剪接位点变异)。
这些个体表型与RASopathies综合征重叠;通过斑马鱼模型验证,这些变异分别表现为功能缺失(LOF)、显性负性(DN) 或亚效等位基因效应,且MAP4K4在早期胚胎中作为RAS信号通路的负调控因子发挥作用,其功能异常(无论是增强还是减弱)都会导致斑马鱼出现颅面畸形、心脏缺陷等发育异常;同时,人类MAP4K4功能缺失可释放对RAS信号的抑制,确立了MAP4K4作为综合征性神经发育差异的致病基因,为相关疾病的分子诊断和治疗提供了新靶点。

来源:Patterson et al.,2023,Sci.Adv
案例五:罕见遗传脑病研究
无脑回畸形(也叫平滑脑),是一种罕见的遗传异质性先天性脑畸形病,患者大脑表面平滑,且大脑皮层更厚,完全性无脑回畸形患者通常在2岁前死亡,不完全性无脑回畸形患者可长期存活,但通常伴有癫痫和智力残疾。然而,这类疾病发病的分子机制仍不清楚。
2025年1月1日,耶鲁大学张策等研究团队在Nature发表最新研究,利用两种不同类型的无脑回畸形患者细胞构建的无脑回畸形类器官,证实了mTOR 通路活性低下是无脑回畸形的临床相关分子机制,拓展了对mTOR通路的认识,凸显了大脑健康发育所必须达到的微妙平衡。

来源:nature/s41586-024-08341-9
案例六:利氏综合征药物开发与研究
利氏综合征(Leigh Syndrome, LS),是一种极其严重的罕见病,它会剥夺孩童的运动能力,让他们无法独立行走,同时语言甚至是自主呼吸的能力也会受损,最终导致患儿走向生命终点。
2026年3月19日,顶尖学术期刊《Cell》发表了一项具有里程碑意义的研究,依托患者来源的诱导多能干细胞(iPSCs),创新性地构建了神经前体细胞(NPCs)和三维(3D)皮质大脑类器官模型,不仅为利氏综合征找到了首个具有明确临床效果的候选药物,更建立了一套可复制的“患者iPSC-类器官筛选-动物验证-临床转化”的罕见病药物研发路径,解决了此前线粒体病尤其是mtDNA突变相关线粒体病难以构建疾病模型的核心问题,为后续大规模临床试验奠定了坚实基础,也给全球无数无药可治的线粒体病患者带来了新希望。

来源:Cell (2026). DOI: 10.1016/ j.cell.2026.02.008
每一次基因编辑的精准靶向,每一条斑马鱼的发育追踪,每一个类器官的功能复刻,都是对遗传性疾病研究的持续突破。环特生物以科技为刃,以循证为基,以斑马鱼、类器官、基因编辑三大技术,搭建起遗传性疾病从基础研究到临床转化的桥梁,为守护人类健康、攻克遗传性疾病难题注入持久创新动力。
作为健康美丽产业CRO服务开拓者与引领者、斑马鱼生物技术的全球领导者,环特生物搭建了“斑马鱼、类器官、哺乳动物、人体”多维生物技术服务体系,开展健康美丽CRO服务、科研服务、智慧实验室搭建三大业务。目前,环特已建立200多种斑马鱼模型,脑类器官、胃癌、心脏类器官及各种肿瘤类器官培养平台,欢迎有需要的读者垂询!