业务咨询
发布时间:2024-10-24
环特生物
浏览次数:5179
编者按
近年来,类器官与中药相结合,已日渐受到国内学术界的关注。受限于中药的复杂性,传统基于体外细胞和在体动物模型的研究策略局限性日益凸显.
而类器官作为一种由干细胞产生的具有特定结构和功能的三维细胞培养物,能较好地模拟人体内环境,弥补了常规动物和细胞模型的不足,已被越来越多地用于中医药研究,并取得了一系列新进展。本期我们分享近期发表的5篇高分基于类器官模型开展中药研究的最新成果~~~
01、利用脑类器官模型探究中风发病机制及中药复方疗效

文章题目
A stroke organoids-multiomics platform to study injury mechanism anddrug response
杂志:Bioactive Materials(IF=18.0)
发表时间:2024年10月11日
作者:冷泠教授、朱文迪、马洁等
单位:北京协和医院临床医学研究所、中国中医科学院、国家蛋白质科学中心等
项目支持:中央高水平医院临床科研专项、中国医学科学院创新工程医学健康领军科技人才专项支持
文章主题:
脑卒中俗称“中风”,是中国居民的第一位死亡原因,其发病机制尚未完全阐明,而且没有特效治疗药物。近年来,缺乏能够模拟人脑缺氧损伤的生理模型,成为研发缺血性脑卒中潜在治疗药物的瓶颈问题。
为了进一步阐明缺血性脑卒中的发病机制,并在保障安全、符合伦理的条件下探索中药复方治疗缺血性脑卒中的疗效,北京协和医院临床医学研究所冷泠教授等研究团队利用人类诱导多能干细胞(hiPSC)衍生的脑类器官构建了缺血性卒中模型,结合蛋白质组学、单细胞转录组多维组学技术和组织病理学分析,探究脑卒中发病机制,并通过与动物实验对比研究,发现一种中药复方可能对缺血性脑卒中治疗有效,这表明脑类器官与多组学方法的结合有助于开发一种指导脑卒中研究的新策略,并为未来脑卒中药物筛选提供了一个有前景的平台。
通过通过脑卒中类器官模型结合多组学平台分析发现,处于低氧条件下的脑类器官中的三类星形胶质细胞显著增加,并分别对缺氧环境表现出了不同反应;尤其是,在缺氧后,兴奋神经元出现了凋亡和衰老的迹象。

图1 脑类器官模型
在小鼠模型和脑类器官模型中,研究者均发现中风可以导致神经系统功能蛋白失衡、认知障碍、能量代谢下降、DNA损伤、表观遗传紊乱等一系列生物过程。研究者使用小鼠模型和脑类器官模型分别测试了中药复方——灯盏生脉胶囊治疗缺血性脑卒中的疗效,发现该中药复方可能通过调节脂质代谢相关功能对缺血性脑卒中发挥积极作用。

图2 中药复方在小鼠脑缺血治疗中发挥潜在的积极作用
02、人源类器官前景:临床和研究的理想模型

文章题目
Landscape of human organoids: ldeal model in clinics and research
杂志:The Innovation(IF=32.1)
发表时间:2024年3月29日
作者:方邦江教授、曹鑫教授、韩欣欣等
单位:上海中医药大学附属龙华医院、复旦大学附属中山医院、北京大学等
文章主题:
本文全面总结了类器官技术的最新进展,着重阐述了其在临床疾病模型构建和药物开发中的应用价值,并特别强调了类器官技术在抗肿瘤药物开发中的重要作用。
来源于肿瘤患者的类器官保留了肿瘤的异质性,可用于评估药物疗效和筛选耐药克隆。将免疫细胞与肿瘤类器官共培养,则为研究肿瘤免疫微环境、开发免疫治疗新策略提供了理想模型。此外,类器官还被用于个性化用药指导,通过对患者来源的类器官进行药敏测试,可预测患者对特定药物的响应,从而实现精准用药。
除了肿瘤领域,类器官技术在神经退行性疾病、急性感染性疾病、遗传性疾病等诸多领域也有广泛应用。文章指出,将类器官与基因编辑、单细胞测序、人工智能等前沿技术相结合,有望在疾病机制阐释和创新药物开发方面取得重大突破。

图1 类器官技术在临床疾病模型和药物开发中的前沿应用
03、利用类器官揭示片仔癀在结直肠癌中的治疗机制

文章题目
Traditional Medicine Pien Tze Huang Suppresses Colorectal Tumorigenesis through Restoring Gut Microbiota and Metabolites
杂志:Gastroenterology(IF=29.4)
发表时间:2023年9月11日
作者:于君教授等
单位:香港中文大学等
文章主题:
结直肠癌(CRC)是全球第四大确诊癌症,也是第三大最致命的癌症。已有研究显示,结直肠癌的发生、进展可能与肠道的菌群失衡有关。片仔癀作为一种著名的中药方剂,由麝香、牛黄、蛇胆和三七组成的,因其对包括癌症在内的各种炎症性疾病的潜在有益作用而备受关注。

图1 利用类器官研究片仔癀在结直肠癌中的治疗机制
在本研究中,研究团队利用人类结直肠癌患者癌细胞来源的类器官模型、无菌小鼠模型探究了片仔癀-肠道菌群交互作用在预防结直肠癌中的作用,并证实传统中药片仔癀可改善肠道菌群及其代谢产物,改善肠道屏障功能,抑制致癌和促炎通路,从而抑制结直肠癌的发生。
该研究从动物、细胞、类器官三个层面展开,通过多组学技术和肠道菌群研究方法,全面深层次阐述了中药-肠道菌群-代谢物-活性成分的交互作用,为在临床上应用片仔癀预防结直肠癌提供了研究基础,也为多组学技术在中药领域提供了可靠的研究思路。
转录组分析显示,PZH抑制了PI3K-Akt、白细胞介素17、肿瘤坏死因子和细胞因子-趋化因子信号传导,这些通路与CRC进展有较大关联。值得注意的是,PZH的化学预防作用涉及微生物群依赖和不依赖的机制——将接受 PZH 治疗的小鼠的粪便微生物群移植到无菌小鼠中可部分重现PZH的化学预防作用。另外,PZH配方中的活性成分人参皂苷-F2 和人参皂苷-Re 对CRC细胞和原代类器官具有抑制作用,PZH还抑制了接受氧化偶氮甲烷和葡聚糖硫酸钠治疗的无菌小鼠的肿瘤形成。

图2 PZH中的人参皂苷成分对CRC有直接预防作用
04、利用脑类器官研究人参多糖对阿兹海默症的影响

文章题目
A 4.7-kDa polysaccharide from Panax ginseng suppresses Aβ pathology via mitophagy activation in cross-species Alzheimer’s disease models
杂志:Biomedicine & Pharmacotherapy(IF=7.5)
发表时间:2023年12月
作者:孙立伟教授等
单位:长春中医药大学附属医院中医药研究中心等
文章主题:
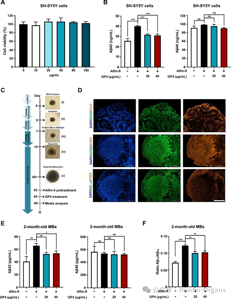
本研究利用脑类器官模型探究了一种从人参中提取的4.7-kDa多糖对β淀粉样蛋白(Aβ)病理和阿尔茨海默病(AD)症状的影响。研究表明,这种多糖可能通过激活线粒体自噬作用作为一种神经保护剂。研究结果显示,GP4可以减少Aβ诱导的氧化应激反应,并且在模拟AD的跨物种模型中表现出对Aβ聚集的抑制作用。
此外,研究还使用大脑类器官研究了GP4对AD症状的影响,结果显示GP4可能通过调节线粒体功能和减少神经元损伤来发挥神经保护作用。这些发现为开发针对Aβ聚集的新型治疗方法提供了坚实的基础,有望为AD患者带来新的治疗选择。

图2 GP4可以抑制Aftin-5诱导的SH-SY5Y细胞和人类迷你大脑中的Aβ聚集
05、利用类器官揭示凉血固原益肾汤促进肠道干细胞的恢复和调节肠道微生物群效用

文章题目
Revitalizing gut health: Liangxue guyuan yishen decoction promotes akkermansia muciniphila -induced intestinal stem cell recovery post-radiation in mice
杂志:Phytomedicine(IF=6.7)
发表时间:2024年9月
作者:高月等
单位:中国解放军北京总院、中国医学科学院放射医学研究所等
文章主题:
凉血固原益肾汤(LGYD)在治疗辐射性肠损伤(RIII)中疗效显著,但机制未明。本研究揭示LGYD通过调节肠道菌群(GM)起作用。实验表明,LGYD能显著提升生存率,促进恢复,并增加Akkermansia muciniphila (AKK)和短链脂肪酸(SCFA),尤其是异丁酸的水平。LGYD作为中药,含七种主要成分,具有多成分、多靶点、多通路的特点,与AKK共同促进小鼠神经功能及肠道恢复。
在肠道类器官模型中,LGYD、AKK及异丁酸均促进肠道干细胞(ISC)修复,表现为类器官表面积增加。因此,LGYD可能通过上调AKK及SCFA生成,特别是异丁酸,来促进ISC修复,从而有效增强对RIII的治疗效果。这项研究为放疗后肠道损伤的治疗策略提供了新的思路,展示了传统中药在现代医学中的潜力。
研究人员利用肠道类器官分别测试了LGYD-DS、AKK培养液上清及异丁酸对类器官增殖的影响。实验发现,1%的LGYD-DS能显著促进类器官的生长和形成。同时,AKK培养液上清液也表现出促进类器官生长的效果,与体内研究结果相符。此外,异丁酸作为与AKK密切相关的短链脂肪酸之一,也在体外实验中显示出促进类器官表面积增加的能力,但其效果与AKK培养液上清液相比并无显著差异(图8)。结果表明,LGYD含药血清和LGYD诱导的肠道微生态变化促进了肠道类器官的增殖。

图2 LGYD含药血清和LGYD诱导的肠道微生态变化促进肠道类器官的增殖
作为健康美丽产业CRO服务开拓者与引领者、斑马鱼生物技术的全球领导者,环特生物搭建了“斑马鱼、类器官、哺乳动物、人体”四位一体的综合技术服务体系,开展健康美丽CRO服务、科研服务、智慧实验室搭建三大业务。目前,环特已建立200多种斑马鱼模型及脑类器官、心脏类器官及各种肿瘤类器官培养平台,欢迎有需要的读者垂询!