业务咨询
发布时间:2025-11-12
环特生物
浏览次数:1419


编者按
众所周知,骨骼在支撑、保护和调节重要生理过程等方面发挥着关键作用。生活中,因骨折、骨质疏松等疾病导致的骨缺损日益增多。传统的治疗方法,如自体骨移植,往往伴随着二次创伤、供体不足、并发症多、免疫排斥反应等风险。能否开发出一种既能促进骨骼生长,又能“主动”刺激身体自身修复能力的智能材料?这成为了组织工程领域的研究热点。
本期我们分享国防科技大学柳珑研究团队在权威期刊Chemical Engineering Journal(IF=13.2)上发表的一项最新研究成果。该研究开发了一种新型的用于骨缺损修复的核壳纳米纤维支架——IGF@C₃N₄(P)/NGF@SF复合支架。通过体外和体内实验证实,该支架通过激活Erk1/2/mTOR ->Runx2 通路实现成骨,且能修复临界尺寸骨缺损,并显著促进神经发生和神经元形成,该支架有望成为一种有前景的骨缺损修复材料。
放大招!双11巅峰盛典,环特科研京东卡免费送+高额抵用金嗨不停!
01 研究亮点
采用共轴静电纺丝技术,首次构建了具有核壳结构的纳米纤维支架——红光+IGF@C₃N₄(P)/NGF@SF核心-壳纳米纤维支架,并引入磷掺杂石墨相氮化碳(C₃N₄(P))作为光电转换材料,可在红光照射下产生光电流,增强细胞响应;
首次在大鼠颅骨缺损区域的哈弗斯管中观察到新生神经元,证实了神经发生与成骨的密切联系,揭示了该纳米纤维支架能促进骨形成与神经发生,实现骨与神经的协同修复;
揭示了红光+IGF@C₃N₄(P)/NGF@SF通过激活Erk1/2–Runx2–mTOR信号通路,来促进骨髓基质干细胞(BMSCs)成骨分化,并证实了神经发生相关通路在成骨过程中的激活。

图形摘要
02 主要研究成果
1. 新型支架的制备与表征
研究人员利用共轴静电纺丝技术,开发了一种具有核心-壳结构的复合纳米纤维支架——IGF@C₃N₄(P)/NGF@SF复合支架。其核心由含有胰岛素样生长因子(IGF)的磷掺杂的石墨相氮化碳(C₃N₄(P))构成,C₃N₄是一种神奇的光电材料,而磷掺杂则能优化其性能;其壳层由含有神经生长因子(NGF)的天然生物蛋白——丝素蛋白(SF) 构成。

图1
2. 体外实验验证纳米纤维支架对成骨行为的影响及其机制探究
随后,为了确认骨髓基质干细胞(BMSCs)在纳米纤维支架上的生长状态,研究人员通过细胞增殖(CCK-8)检测发现,第5天时,红光+IGF@C₃N₄(P)/NGF@SF组可以显著促进BMSCs增殖。因此,红光+IGF@C₃N₄(P)/NGF@SF支架对促进BMSCs增殖效果持续时间最长,且效果最为明显。
ALP是成骨细胞分化的早期标志物之一,ALP活性可以直接反映成骨细胞的矿化能力。实验结果显示,红光+IGF@C₃N₄(P)/NGF@SF组中,BMSCs的ALP活性在第3天达到最高,随后在第6-9天出现显著下降,这表明BMSCs在第6-9天已进入分化中期和后期阶段。因此,红光+IGF@C₃N₄(P)/NGF@SF可以显著促进BMSCs的ALP活性表达。
在培养BMSCs并使用矿化介质进行14天后,在BMSCs中观察到矿化结节,这表明这些支架具有良好的诱导矿化的能力。红光+IGF@C₃N₄(P)/NGF@SF组的矿化结节数量、体积、密度均最高。总之,红光+IGF@C3N4(P)/NGF@SF支架可以显著加速BMSCs的成骨过程。

图2
研究人员进一步探究了纳米纤维支架对成骨行为的影响机制,发现红光+IGF@C₃N₄(P)/NGF@SF组显著上调p-Erk1/2和p-mTOR的磷酸化水平,通过激活Erk1/2–Runx2–mTOR通路,使成骨关键转录因子Runx2活性增强,进一步促进下游成骨基因表达。

图3
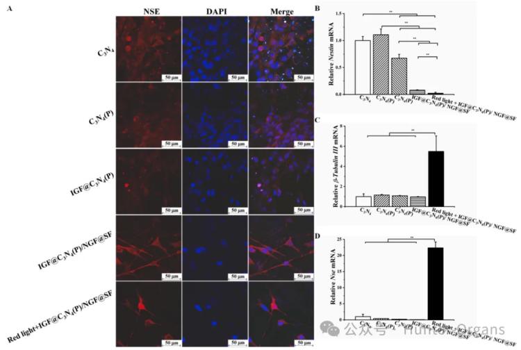
3. 体外实验验证纳米纤维支架对神经发生的影响
为了探究纳米纤维支架对神经分化的影响,研究人员在骨髓基质干细胞(BMSCs)诱导的神经干细胞样细胞中检测了神经发生过程,免疫荧光染色结果显示,肿瘤标记物NSE(神经元特异性烯醇化酶)表达升高,细胞形态呈神经元样,有长轴突,且红光下轴突更长。这表明,IGF@C₃N₄(P)/NGF@SF支架促进BMSCs神经分化,红光进一步增强神经元特征。随后,研究人员发现神经元标记物β-Tubulin Ⅲ、NSE在红光+IGF@C₃N₄(P)/NGF@SF组表达上调。
这些结果表明,在+IGF@C₃N₄(P)/NGF@SF支架上培养的由BMSCs诱导的神经分化细胞能够分化成神经元,可以恢复与骨损伤相关的神经损伤,进而促进骨修复的速度和效果,红光激活并增强了这一过程。

图4
4. 体内实验揭示纳米纤维支架对成骨的影响
研究人员构建了大鼠颅骨缺损模型来评估骨再生情况,实验结果显示,红光+IGF@C₃N₄(P)/NGF@SF组的新骨体积分数和骨小梁数最高,这表明该支架显著促进新骨形成,骨缺损区域修复良好,骨小梁从边缘向中心生长。组织学染色结果显示,红光+IGF@C₃N₄(P)/NGF@SF组的骨小梁形成更多,胶原纤维更丰富。
免疫组化显示,骨形态发生蛋白2(BMP-2)和NSE(神经元特异性烯醇化酶)在新生骨区和哈弗斯管中高表达,这证实了成骨与神经发生共存。因此,红光+IGF@C₃N₄(P)/NGF@SF支架不仅促进成骨与神经再生,而且在骨缺损修复过程中,能促进神经分化条件下的骨形成,新生成的神经元可能位于骨髓腔内。

图5
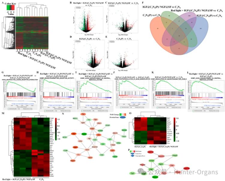
5. 转录组分析揭示神经发生条件下骨生成机制
接着,研究人员通过RNA测序检测了mRNA水平的变化,并比较了不同支架处理下 BMSCS(共培养于神经分化细胞旁)的基因表达谱,结果显示,在红光+IGF@C₃N₄(P)/NGF@SF支架上培养的BMSCs中,差异基因表达最多,达到了5.79%。
基因集富集分析(GSEA)显示,红光+IGF@C₃N₄(P)/NGF@SF支架上培养的BMSCs在中枢神经系统信号通路中的神经活性配体-受体相互作用、神经递质受体活性、轴突髓鞘化等通路表达上调的基因明显增强,这证实了神经发生相关通路在成骨过程中的激活。RNA-Seq分析显示,神经发生相关基因与成骨过程密切相关,支持“神经-骨耦合修复”机制。
这些结果表明,红光+IGF@C₃N₄(P)/NGF@SF支架可能激发神经发生对成骨过程的影响,从而促进骨缺损修复。

图6
为了更好地助力科学研究,环特生物依托国际领先的斑马鱼、类器官、哺乳动物、人体临床等多维生物技术服务平台,“科研预存大礼包”活动进行中,致力于成为您科研路上最值得信赖的伙伴!欢迎新老客户咨询!
详情请点击:放大招!双11巅峰盛典,环特科研京东卡免费送+高额抵用金嗨不停!
03 编者点评
本研究首次开发了一种集光电材料、生长因子缓释、红光刺激于一体的多功能纳米纤维支架——红光+IGF@C₃N₄(P)/NGF@SF支架,不仅在材料设计和制备方法上具有创新性,更为骨-神经协同修复提供了新的治疗策略和理论依据,展现出在骨组织工程中的广阔应用前景。
作为健康美丽产业CRO服务开拓者与引领者、斑马鱼生物技术的全球领导者,环特生物搭建了“斑马鱼、基因编辑、类器官、哺乳动物、人体”等多维生物技术服务体系,开展健康美丽CRO服务、科研服务、智慧实验室搭建三大业务。目前,环特已建立200多种斑马鱼模型,脑类器官、胃癌、心脏类器官及各种肿瘤类器官培养平台,欢迎有需要的读者垂询!
参考文献:
Xiaoyan Wang ,Kai Jiang,Long Liu et al. Accelerated bone defect repairment by carbon nitride photoelectric conversion material in core–shell nanofibrous depended on neurogenesis. Chemical Engineering Journal.2023. DOI: 10.1016/j.cej.2023.147360