业务咨询
发布时间:2025-12-25
环特生物
浏览次数:1081


编者按
当前,帕金森病 (PD)作为全球第二大神经退行性疾病,其核心病理为多巴胺能神经元退化,导致纹状体多巴胺缺乏严重不足,从而引发认知和运动功能障碍。临床上标准治疗法多采用左旋多巴、多巴胺激动剂等多巴胺替代疗法,但其存在疗效短、药物相关并发症、多巴胺失调综合征等问题;深部脑刺激(Deep Brain Stimulation, DBS)疗法,被美国FDA批准用于晚期PD患者,通过在患者脑内深部植入电极,施加电脉冲来改善症状,但其需侵入性植入电极,且存在感染、出血、排异等风险,无法阻止神经元进行性退化,长期疗效受限。如何才能克服深部脑刺激(DBS)的侵入性,同时解决PD进行性神经退化问题?
近期,环特生物客户、杭州师范大学材化学院刘俊秋教授团队在ACS Nano(IF=15.4)上发表了最新研究成果,该研究首次将多酶级联抗氧化与无线DBS纳米平台相融合,设计并开发了一种无植入、近红外二区(NIR-II)驱动的复合纳米颗粒mPDA-SeMn-IR。该纳米颗粒(mPDA-SeMn-IR),集成了无线深脑刺激与抗氧化神经保护功能,可用于治疗帕金森病。在斑马鱼帕金森模型中,mPDA-SeMn-IR可以调节中脑神经元和盘绕行为,并显著缓解运动症状,实现对帕金森病的低侵入、非药物协同干预,为解决PD治疗中面临的挑战提出了一种有前景的治疗策略。
本研究中,部分斑马鱼实验由环特生物开展,在斑马鱼帕金森模型(详情:斑马鱼帕金森病运动功能障碍评价模型)中,多酶级联抗氧化与深部脑刺激协同作用显著改善运动行为,并有效保护中脑多巴胺能神经元。欢迎新老客户咨询!
01、研究亮点
首次成功合成了无植入设计的mPDA-SeMn-IR纳米颗粒,结合了无线光热深脑刺激与多酶模拟抗氧化能力,避免了传统深脑刺激手术中电极的永久植入,减少了侵入性风险;
在细胞和斑马鱼帕金森等模型中,均证实了其能高效清除活性氧,保护神经元免受氧化损伤,从而协同提升深脑刺激的长期疗效,具有神经保护与行为改善效果;
揭示了光热神经调控可用于帕金森病治疗,通过光热激活IP₃受体介导的Ca²⁺信号,上调酪氨酸羟化酶表达与磷酸化,促进多巴胺合成与释放。

图形摘要
02、主要研究成果
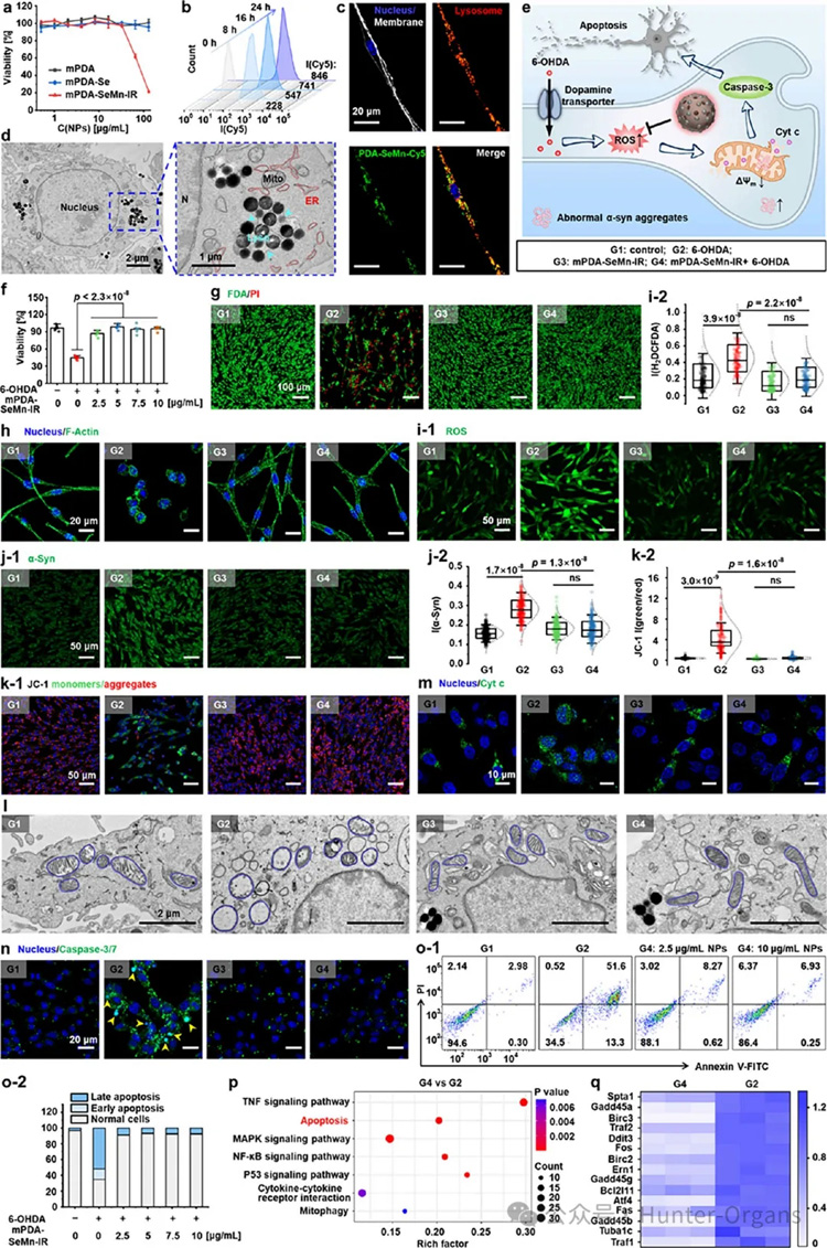
1. mPDA-SeMn-IR的合成与表征
研究人员首次将多酶级联抗氧化与无线DBS纳米平台相融合,设计并合成了近红外二区(NIR-II)驱动的复合纳米颗粒mPDA-SeMn-IR,具有介孔结构、高负载能力与稳定的光热性能。它以多孔聚多巴胺(mPDA)为核,通过席夫碱反应和静电吸附在其表面负载含硒小分子 SePh(具谷胱甘肽过氧化物酶 GPx 活性)及MnO2纳米颗粒(兼具过氧化氢酶CAT和超氧化物歧化酶SOD活性)。
在受损多巴胺能神经元中,SePh可将过氧化物转化为低毒醇类,而MnO2通过级联反应先将超氧阴离子(O2•−)转化为H2O2,再分解为H2O与O2。mPDA则能直接与羟基自由基(•OH)及其他活性自由基反应,实现对 ROS 的全方位清除。值得注意的是,本体系中MnO2质量分数低于5%,可避免因高浓度MnO2消耗细胞内谷胱甘肽,并通过类芬顿反应产生•OH的副作用。

图1

图2
2. 对多酶催化活性和ROS消除能力进行评估
随后,研究人员对mPDA-SeMn-IR开展了多酶催化活性和ROS清除能力等多重抗氧化能力验证,发现mPDA-SeMn-IR展现出SOD、CAT、GPx等多种酶模拟活性,能高效清除超氧阴离子、过氧化氢、羟基自由基等多种活性氧。
mPDA-SeMn-IR的SOD/CAT模拟活性显著优于mPDA。浓度依赖性清除实验显示,mPDA-SeMn-IR(75µg/mL)清除了黄嘌呤-黄嘌呤氧化酶产生的O₂⁻的79.2%,比mPDA高3.73倍,并降解了H₂O₂的71.6%,效率比mPDA高3.06倍;羟基自由基 (•OH) 清除能力方面,mPDA-SeMn-IR与mPDA表现相当,均为约75%;DPPH自由基清除能力方面,在所有测试浓度下,mPDA-SeMn-IR与mPDA两种纳米颗粒几乎都消除了超过90%的DPPH。因此,这些结果验证了mPDA-SeMn-IR具有强大的多重抗氧化作用。

图3
3. 细胞模型评估mPDA-SeMn-IR的神经保护作用及其机制验证
随后,研究人员在分化的PC-12细胞中,系统探究了mPDA-SeMn-IR的神经毒性特征和细胞摄取过程,并在6-OHDA诱导的PD细胞模型中,模拟多巴胺转运体介导的神经毒性,来评估mPDA-SeMn-IR的神经保护功效。结果表明,mPDA-SeMn-1R完全恢复了6-OHDA诱导的细胞死亡(保护指数112.9%),优于mPDA-Mn和mPDA-Se。
进一步机制验证,结果显示,mPDA-SeMn-IR可以显著降低ROS水平,恢复GSH/GSSG比值;抑制α-突触核蛋白表达;维持线粒体结构和功能;显著抑制Caspase-3/7活性,减少细胞凋亡。KEGG分析显示,凋亡相关通路基因显著下调。因此,mPDA-SeMn-IR通过多重机制,可以有效保护神经元免受氧化应激和凋亡损伤。

图4
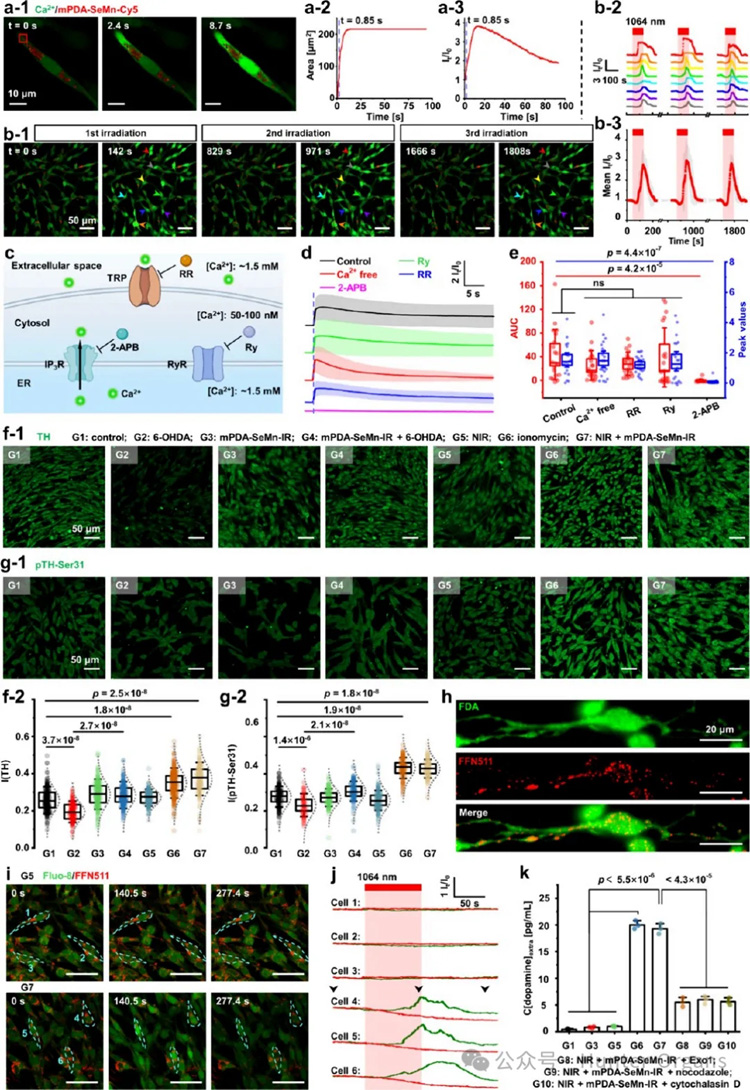
4. 光热调控细胞Ca²⁺信号响应,并增强多巴胺能功能
研究人员通过将PC-12细胞与mPDA-SeMn-Cy5/mPDA-SeMn-IR共孵育24小时,并用Ca²⁺指示剂Fluo-8染色,探究了Ca²⁺信号的光热调控机制。在NIR‑II(1064 nm)光照下,温和的光热效应可快速激活内质网肌醇三磷酸受体IP3R,可重复地控制内质网 Ca2+释放。进一步机制验证显示,局部光热加热直接激活IP₃Rs,启动局部Ca²⁺释放,该释放通过相邻ER域的Ca²⁺诱导的Ca²⁺释放(CICR)进行传播,利用内源性放大通路实现Ca²⁺信号传播。
Ca2+信号激活下游信号通路,上调多巴胺合成限速酶酪氨酸羟化酶(TH)的表达及磷酸化水平,促进多巴胺合成;同时,Ca2+信号还能促进多巴胺囊泡的胞外释放,两者协同提升胞外多巴胺浓度。免疫荧光定量显示,相较于对照组,6-OHDA损伤的细胞使TH和pTH-Ser31水平分别降低了24%和17%,而mPDA-SeMn-IR则使它们完全恢复。PC-12细胞的光热激活显著增加了多巴胺生物合成,使细胞内和分泌的多巴胺水平,相对于对照组和mPDA-SeMn-IR组均增加了1.2倍。共聚焦显微镜观察显示,囊泡荧光减弱,伴随细胞质Ca²⁺升高,证实Ca²⁺依赖性释放。酶联免疫吸附试验 (ELISA) 显示,培养基中多巴胺浓度显著升高,光热处理使其增加到17.8 pg/mL,而单独激光或纳米颗粒均无任何效果。药理学验证证实了胞吐机制,使用囊泡转运/融合抑制剂,可以显著降低光热诱导的多巴胺释放。

图5
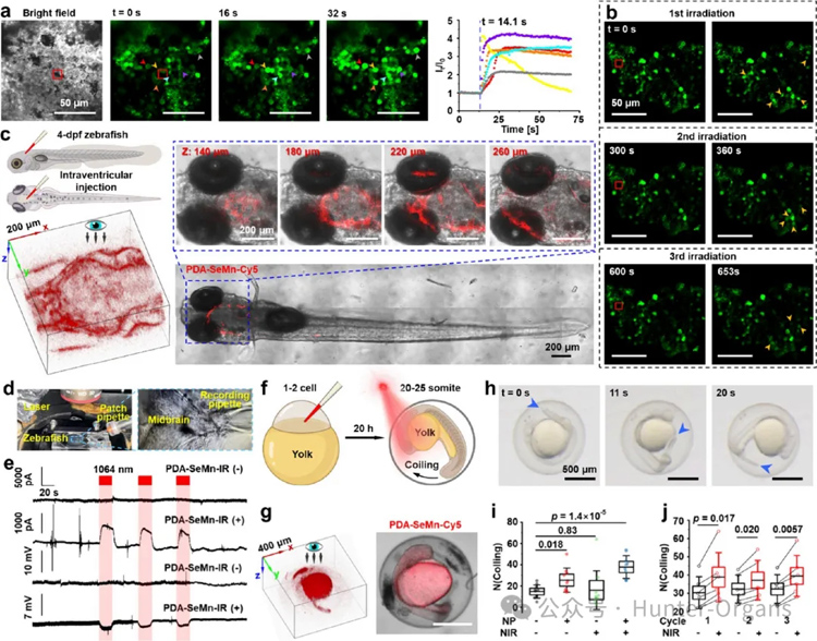
5. 光热调控斑马鱼盘绕行为
斑马鱼由于其光学透明性、易于观察、可量化的行为分析等特性,为光学神经调控提供了理想的模型。在斑马鱼模型中,脑腔室注入mPDA‑SeMn‑IR并用1064 nm激光照射,可激活中脑神经元中的Ca2+和电生理信号。电生理记录显示,脑室内注射后,激光照射会诱发可重复的局部场电位/电流信号。
通过显微注射mPDA-SeMn-IR(12.5 ng),观察并记录斑马鱼胚胎的盘绕行为。在3分钟观察期间对盘绕次数的量化结果显示,激光照射会显著诱导斑马鱼胚胎产生盘绕运动,光热刺激诱导的活动性是对照组的2.24倍(激光组 38 次 vs 对照组17次);多轮 (3轮) 间歇照射,结果均显示,NIR-II激光刺激会显著增加盘绕次数。因此,在斑马鱼大脑中,mPDA-SeMn-IR实现了光热神经调控,驱动特定行为输出。

图6
6. 斑马鱼帕金森模型证实mPDA-SeMn-IR可以缓解帕金森症状
最后,研究人员在6-OHDA诱导的斑马鱼帕金森模型中,探究了mPDA-SeMn-IR的治疗效果。通过对4dpf的斑马鱼进行脑室内注射mPDA-SeMn-IR或细胞外溶液,并暴露于6-OHDA(250µM)中43小时,评估斑马鱼的游泳行为、运动轨迹和速度等。结果显示,6-OHDA损伤的斑马鱼运动模式受损,表现出运动距离短、速度慢、休息时间长等。单独的mPDA-SeMn-IR和光热疗法,可以显著恢复其运动功能,优于单独的NIR-II,并与临床一线药物美多芭片(Madopar)(左旋多巴/苄丝肼联合疗法)相当。
随后,研究人员又利用转基因斑马鱼实验发现,6-OHDA损伤使TH⁺神经元面积减少至对照组的53.2%,而单独的mPDA-SeMn-IR部分逆转了这一情况(68.8%恢复),但通过光热激活或美多芭则完全恢复。这些结果表明,光热激活通过提高脑多巴胺水平,抑制了多巴胺能神经元的变性。

图7
本研究中,部分斑马鱼实验由环特生物开展,在斑马鱼帕金森模型(详情:斑马鱼帕金森病运动功能障碍评价模型)中,多酶级联抗氧化与深部脑刺激协同作用显著改善运动行为,并有效保护中脑多巴胺能神经元。欢迎新老客户咨询!
03、编者点评
本研究成功开发了一种兼具多酶级联抗氧化与NIR‑II深部脑刺激的“二合一”纳米颗粒mPDA-SeMn-IR,实现了对帕金森病的低侵入、非药物协同干预,可用于创新性的PD治疗,并展现出在神经元精确调控与神经环路重构方面的巨大潜力。光热激活能有效刺激中脑神经元,并控制胚胎斑马鱼的盘绕行为。在斑马鱼PD模型中,mPDA-SeMn-IR恢复了运动能力并保护了TH神经元,为神经退行性疾病的治疗提供了一种有潜力的治疗策略。
作为健康美丽产业CRO服务开拓者与引领者、斑马鱼生物技术的全球领导者,环特生物搭建了“斑马鱼、基因编辑、类器官、哺乳动物、人体”等多维生物技术服务体系,开展健康美丽CRO服务、科研服务、智慧实验室搭建三大业务。目前,环特已建立200多种斑马鱼模型,脑类器官、胃癌、心脏类器官及各种肿瘤类器官培养平台,欢迎有需要的读者垂询!
参考文献:
Zhou, Chen, et al. “An Implant-Free Nanosystem Enabling Synergistic Oxidative Damage Mitigation and Deep Brain Stimulation for Alleviating Parkinsonian Symptoms.” ACS Nano, vol. 19, no. 20, 2025, pp. 26715–34. ACS Publications, doi:10.1021/acsnano.5c06227.