业务咨询
发布时间:2026-04-21
环特生物
浏览次数:10


编者按
自闭症谱系障碍(ASD),是一种神经发育障碍性疾病,影响着全球1-2%的儿童,常伴有社交障碍、重复刻板行为、焦虑、癫痫和睡眠障碍,其病因复杂,有效的治疗手段极为有限。Katnal2作为ASD风险基因,敲除该基因在小鼠、斑马鱼中均可导致发育异常、脑缩小、神经系统受损和运动障碍。近年来,肠-脑轴成为研究热点,肠道里的微生物,竟然能“遥控”大脑发育和行为。但具体怎么控?哪些菌是关键?能不能用来治病?
3月30日,一项发表在微生物生态学顶刊《The ISME Journal》(IF10.0)上的突破性研究,利用Katnal2基因突变斑马鱼构建了自闭症谱系障碍(ASD)样模型,探究肠道菌群对神经发育的影响,并评估两种干预策略——粪菌移植(FMT) 与“下一代益生菌”嗜黏蛋白阿克曼菌(Akk 菌)补充的治疗效果,发现它们通过重塑肠道菌群、调节神经递质相关基因及SCFA受体信号,可以显著改善神经发育缺陷与行为异常,不仅揭示了肠-脑轴在 ASD 中的关键作用,也为开发基于 Akk 菌的精准微生物疗法提供了坚实的实验依据。
01、研究亮点
首次在斑马鱼自闭症谱系障碍(ASD)模型中建立了菌群与表型的因果链,通过双向粪菌移植(FMT)实验,证实肠道菌群既可诱发也可逆转自闭症样症状;
发现了“下一代益生菌”Akk菌的单菌治疗效果,无需完整菌群移植,仅补充 Akk 菌即可显著改善发育、行为和神经分子缺陷,具有极高的临床转化潜力;
虽然总短链脂肪酸无显著变化,但SCFA受体ffar2表达上调,不依赖总SCFA 水平,而依赖受体敏感性,揭示了Akk菌通过增强信号接收能力而非改变代谢物总量来发挥作用;
结合发育表型、行为学、微生物组分析、神经递质基因表达、SCFA检测及相关性网络等,开展多维度整合分析,系统揭示了“菌群-肠-脑轴”的调控图谱。

图1
02、主要研究成果
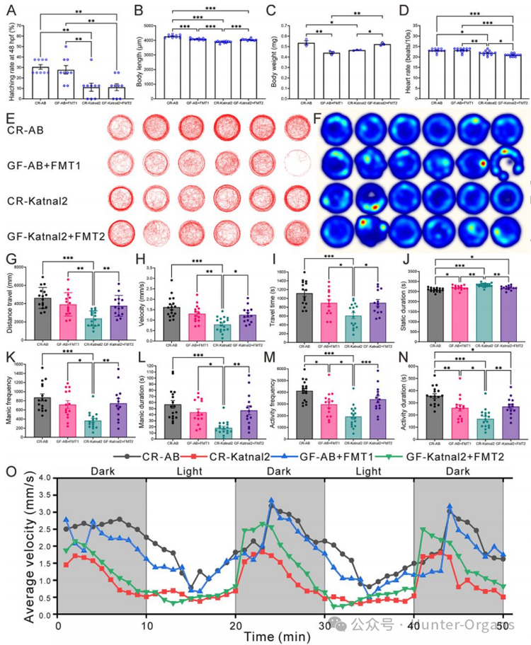
1. 双向粪菌移植(FMT)实验,验证菌群的因果作用
研究人员采用普通饲养(CR)与无菌(GF)斑马鱼,通过双向粪菌移植(FMT)实验,将健康鱼与模型鱼之间互换菌群,系统评估了对斑马鱼发育、行为的影响。当将野生型(AB)健康斑马鱼的粪便菌群移植到无菌的Katnal2基因突变斑马鱼体内后,观察CR-Katnal2组与CR-AB组斑马鱼的发育指标情况,发现野生型的健康斑马鱼的FMT能够显著改善Katnal2突变体斑马鱼的孵化率和生长状况,这表明微生物组对早期发育至关重要。实验结果显示,CR-Katnal2组的斑马鱼孵化率显著低于CR-AB组 (11.1% vs 30.5%, P<0.01),表明早期发育受损;斑马鱼体长、体重、心率均显著恢复;斑马鱼运动能力得到改善,表现为游泳距离、速度、活动时间均增加,静止时间缩短;斑马鱼焦虑样行为减少,在光暗刺激实验中反应更灵敏。
随后,当将Katnal2基因突变鱼的菌群移植到无菌的健康AB鱼体内,健康斑马鱼则出现了发育迟缓、活动减少、行为异常等ASD样表型。因此,粪菌移植双向实验证实,肠道菌群能够诱导或逆转自闭症(ASD)样表型。

图2

图3
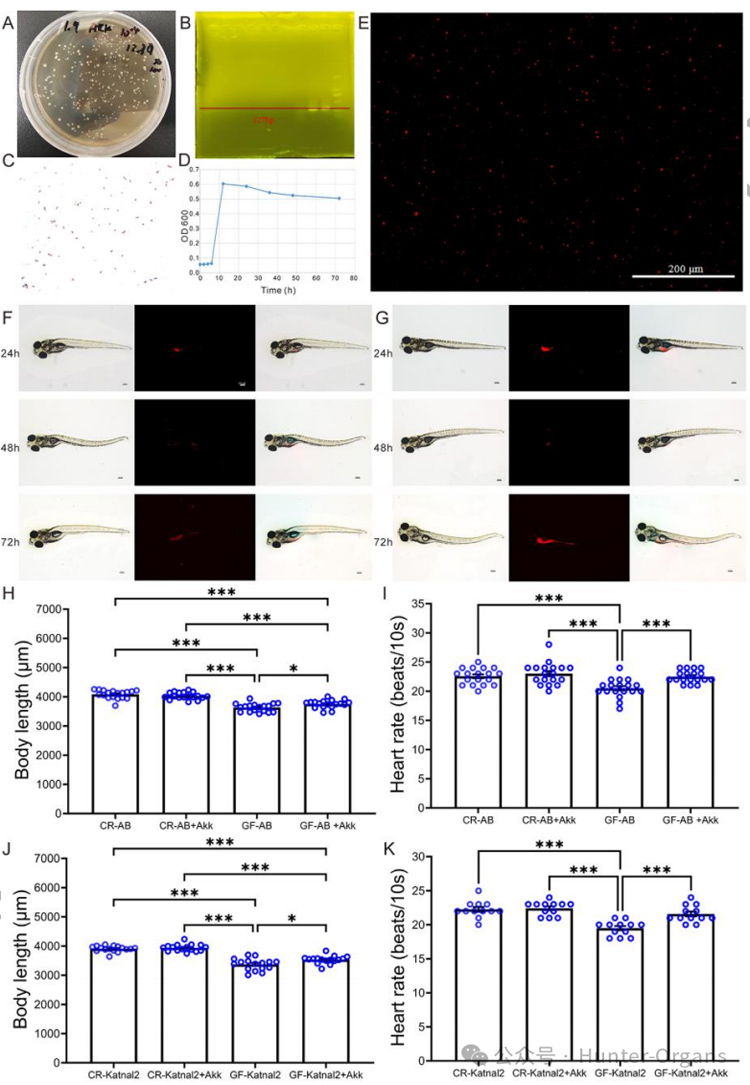
2. Akk菌的成功定植与单独治疗效果
Akk菌是一种降解黏蛋白的细菌,被誉为“下一代益生菌”,此前多用于代谢疾病研究。研究人员将荧光标记的Akk菌在斑马鱼肠道内成功定植并持续72小时,且未引起不良反应。研究发现,Akk菌单独治疗即可显著改善斑马鱼的发育、行为等。
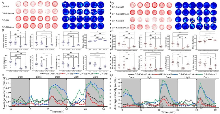
实验结果显示,Akk菌可以有效改善发育指标,无菌鱼体长缩短、心率降低;补充Akk菌后体长部分恢复,心率完全恢复至正常水平。而在Katnal2突变鱼中,效果更明显,无菌突变鱼体长最短,Akk菌使其显著增长;心率也从19.5恢复至21.6(接近对照22.3)。行为方面,在自发游泳和光暗刺激实验中,无菌鱼自发游泳距离、速度、活动减少,静止时间延长,狂躁频率降低;补充Akk菌后,斑马鱼的运动距离、速度、活动频率均显著提升,静止时间缩短,趋近正常对照。特别是在Katnal2突变鱼中,Akk菌的效果更加明显,几乎将GF(无菌)状态下的行为缺陷“拉回”到接近普通饲养水平。

图4

图5
3. Akk菌重塑肠道菌群
研究人员发现,Akk菌可以重塑肠道菌群,降低变形菌门、增加厚壁菌门,特定菌属变化与表型高度相关。16S rRNA测序显示,野生型健康AB斑马鱼富含厚壁菌门、放线菌门、梭杆菌门丰富,而Katnal2突变斑马鱼的变形菌门占绝对优势,高达87.67%,特别是Stenotrophomonas属暴增,达到84.23%。利用Akk菌干预后,变形菌门减少,厚壁菌门增加,关键菌属,如Desulfovibrio、Enterococcus、Aeromonas等发生动态变化。这些变化与心率、体长、运动能力、基因表达(th、tph1a、ca7、ffar2) 显著相关。通过相关性分析进一步证实,特定的菌群组成直接关联着特定的神经行为结果。

图6

图7
4. Akk菌调节神经递质相关基因及SCFA 信号通路
研究人员还检测了与多巴胺(DA)、血清素(5-HT)、GABA相关的关键基因。在Katnal2突变鱼中,tph1a(血清素合成酶)表达降低,而Akk菌使其恢复;htr3a(血清素受体)异常升高,Akk菌可以使其显著下调;th(多巴胺合成酶)受抑制,Akk菌可以部分恢复;碳酸酐酶(ca2, ca4a, ca7, ca14) 表达增加,表明GABA能增强神经元活性。
短链脂肪酸(SCFA)信号通路方面,虽然总SCFA水平在各组间无显著差异,但SCFA受体基因ffar2的表达在Akk菌处理后显著上调,这表明Akk菌并非通过改变总SCFA产量,而是通过增强受体敏感性来传递信号,从而调节神经功能。

图8
近年来,环特生物自主建立了以细胞、类器官、斑马鱼、哺乳动物、皮肤外植体和人体临床为特色的多维生物技术解决方案,构建了斑马鱼自闭症、抑郁症、焦虑症等200多种疾病模型,为研究自闭症的神经发育机制、寻找潜在治疗策略提供了宝贵工具。欢迎有需要的客户垂询!
03、编者点评
本研究首次在斑马鱼自闭症(ASD)模型中证实,粪菌移植和Akk菌补充可通过重塑肠道菌群、调节神经递质相关基因及SCFA受体信号,显著改善Katnal2突变斑马鱼的神经发育与行为异常,Akk菌可通过肠-脑轴逆转神经发育缺陷。相比传统粪菌移植,单一益生菌具有标准化、安全性高、易于生产等优势,为开发基于Akk菌的精准微生物疗法治疗自闭症谱系障碍提供了坚实的实验依据。
作为健康美丽产业CRO服务开拓者与引领者、斑马鱼生物技术的全球领导者,环特生物基于多维生物技术服务体系,开展健康美丽CRO服务、科研服务、智慧实验室搭建三大业务,欢迎来电咨询——173 6453 1293迟先生!
参考文献:
Jia, P.P., et al. Fecal microbiota transplantation and Akkermansia muciniphila restore neurodevelopment and behavior via the gut-brain axis in autism-like zebrafish. The ISME Journal (2026).