业务咨询
发布时间:2025-12-25
环特生物
浏览次数:1787

【本文为环特原创内容,转载请联系文章顶部“二维码”授权】
01 一场被算法围猎的“情感生意”
“价格敏感”、“消费意愿低”...这样的标签曾经都是横亘在银发群体前的固有印象,但要是点开抖音等社媒的美妆护肤白牌直播间,你会发现正在里面疯狂下单的或许正是隔壁邻居家的奶奶。
在今天,新一代的银发族展现出了截然不同的消费特征。

中国银发经济的一个显著特征是代际复杂性。如今的老年人并非是同质化群体,而是跨越了三个截然不同年代的群体。图源Structural shift in consumption: The rise of the silver economy in China
TA们经历了中国经济腾飞最迅猛的黄金三十年,大多享受过房产增值和高储蓄率的双重红利。据资料显示,中国家庭储蓄率在2024年约为43%,远高于欧洲的15%,其中相当一部分财富正是集中在这一年龄段手中。当然除此之外,养老金体系的完善和医疗保障的覆盖,也让TA们的消费观念从“为儿女存钱”向“悦己消费”转变。
来自抖音的数据显示,2023年至2024年间,中老年用户对护肤内容的消费指数增长了1550%,小红书上50岁以上博主的数量也翻了一番。这些数据都表明,需求侧已经爆发了,但供给侧的滞后却导致了市场的某些畸形发展。

小红书部分中年美妆博主,图源聚美丽
长期以来,护肤品研发和营销资源高度集中在“Z世代”和“千禧一代”。即使是提及“抗衰老”,潜台词往往也是“抗初老”,针对的是25-30岁左右的年轻人。对于真正面临皮肤结构性衰老、皱纹深重、皮肤屏障功能丧失的60岁以上人群,市场上其实是缺乏针对性的专业产品。
这种系统性供需错配导致的后果,就是一方面银发一族迫切需要解决皮肤干燥、瘙痒和松弛等问题,但在主流的护肤市场,TA们并没有多少合适的产品可以选择;而另一方面,许多白牌和直播间的商家乘虚而入,利用算法精准投流,通过夸大白牌产品的功效宣称和情感绑架,填补这一巨大的市场空白。这种现象其实在三四线城市更加明显,在一些缺乏高端百货专柜或认知教育的地方,老年人获取信息的渠道是高度依赖短视频平台的。
那么,什么是白牌?它是指没有品牌积淀、主要依靠流量分发销售的工厂货。它们通常能够迅速捕捉到护肤市场的热点,并在最短一周内完成打样到生产的整个环节。以极低的研发成本和极高的营销占比迅速抢占社媒流量,从而对老年人实行“围猎”。
在《新周刊》最近的一期相关报道中,有着这样的内容:
“社交平台上,越来越多的年轻人晒出妈妈梳妆台上来历不明的瓶瓶罐罐。藏在角落里的一瓶泡着整根“人参”的“精华液”,质感像西红柿鸡蛋汤一样的贵妇面霜,以及番茄酱面膜、疙瘩汤粉底……这些“平替”,未必更便宜。中老年人护肤品的价格区间极大,质量也良莠不齐。妈妈们的梳妆台上,有10元三瓶的抗皱霜,价值千元的“逆龄原液”,甚至有单价高达上万元的三无护肤品。更有甚者,蹭着国际大牌的名字,混淆视听,专攻老年人对品牌辨识度不高的软肋。”
各类“神药”各显神通之下,真正合规的产品该何去何从呢?
02 科学拆解“老年皮肤”
想要探明一款真正针对银发族的护肤好产品的研发方向,我们就必须要重视产品本身所具备的特定的科技属性,把视角深入到细胞和分子层面,系统性的解析老化皮肤的生理病理改变。因为说到底,多数老年人的护肤需求并非是单纯的“美容”,更多时候是在缓解皮肤瘙痒、皲裂等等的生理痛苦。
屏障崩溃真相:重建“胆固醇主导”的防御墙
老年性皮肤干燥症是银发人群最普遍的皮肤问题。这与年轻人的缺水有着本质不同,其核心在于角质层脂质基质的组成发生了根本性改变。
在健康的年轻皮肤中,角质层细胞间脂质主要由神经酰胺、胆固醇和游离脂肪酸组成,其摩尔比通常维持在1:1:1或3:1:1的平衡状态。然而,随着年龄增长,表皮脂质合成能力下降,特别是胆固醇的合成显著减少。研究表明,在自然老化的皮肤中,胆固醇的减少幅度远大于神经酰胺和脂肪酸。
这种脂质比例的失衡直接导致了脂质双分子层结构的无序化,使得水分经皮流失急剧增加,外界刺激物更容易通过受损的屏障进入真皮层,引发炎症。因此,针对老年皮肤的修护,不能简单地补充油脂或凡士林,而必须采用“胆固醇主导”的脂质替代疗法。
实验数据证明,采用3:1:1(胆固醇:神经酰胺:脂肪酸)比例的混合物,能比等摩尔比例更有效地加速老化皮肤的屏障恢复。这解释了为何市面上普通的润肤霜对老年人往往“治标不治本”,而像是修丽可的一些高端线会特意强调特定比例的原因。
酸碱度危机:当皮肤微环境失去“酸性外衣”
健康皮肤表面呈弱酸性(pH4-6),这层“酸性外衣”对于维持屏障功能至关重要。它不仅抑制病原菌生长,还调节着角质层两种关键酶的活性:其一是脂质合成酶,它需要在酸性环境中才能将前体转化为有效的屏障脂质;其二是丝氨酸蛋白酶,它主要负责角质细胞的脱落。

酸、神经酰胺和线粒体之间的相互作用,以及维持皮肤屏障的关键作用。图源Skin Barrier Function: The Interplay of Physical, Chemical, and Immunologic Properties
老年皮肤的一个显著特征是表面pH值升高。这带来了灾难性的后果:一方面,脂质合成酶活性受到抑制,加剧了屏障受损;另一方面,丝氨酸蛋白酶在较高的pH值下被异常激活。过度活跃的蛋白酶会过早地降解角质桥粒,导致角质层结构松散、脱屑异常,并诱发瘙痒受体(PAR-2)的激活。
因此,老年护肤品必须具备强大的pH缓冲能力,以人为降低皮肤表面pH值,从而抑制蛋白酶活性并恢复脂质合成。然而,目前市面上许多针对老年人的白牌产品往往呈碱性的,这无异于雪上加霜。
神经敏化机制:从“皮痒”到“心痒”的生物学通路
老年性瘙痒症常被误解为简单的皮肤干燥,实际上其病理核心在于瞬时受体电位离子通道的表达失衡,导致了外周神经的错误敏化。
在老化皮肤中,原本负责感知热与痛的TRPV1通道(香草酸受体)会出现病理性上调,导致神经末梢对外界刺激的阈值极度降低——哪怕是轻微的温度波动或衣物摩擦,都会被受损的神经错误编码为剧烈的烧灼感与痒感。与之相对,TRPM8通道(冷受体)则是天然的“止痒开关”,其适度激活能在脊髓水平通过门控机制抑制痒信号的传入。
基于这一机制,正规的适老化配方会采用精准调控策略,例如使用温和的TRPM8激动剂(如合成凉感剂)或TRPV1拮抗剂(如青刺果提取物)来从源头阻断痒觉。
然而,直播间中泛滥的神药往往无视这一精细平衡,通过非法添加强效糖皮质激素或极高浓度的薄荷脑来追求瞬间的麻痹感。这种粗暴的休克疗法虽然能带来暂时的安宁,长期使用却会导致血管扩张、皮肤进一步萎缩变薄,彻底摧毁本就脆弱的屏障,最终让老人陷入“越用越痒、越痒越抓”的痛苦深渊。
DEJ扁平化:皮肤失去抓地力后的结构性坍塌
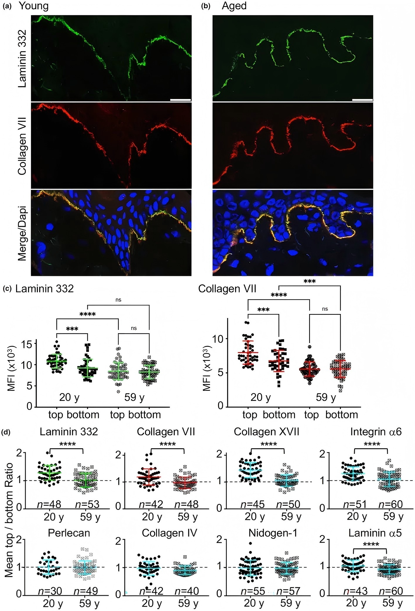
年轻皮肤的真皮-表皮连接处(DEJ)呈现波浪状,增加了接触面积,不仅使表皮附着牢固,还促进了营养物质从真皮向无血管的表皮输送。随着衰老,XVII型胶原蛋白(COL17)等关键锚定蛋白流失,导致DEJ逐渐变平。

皮肤衰老过程中DEJ成分沿表皮网状脊的表达。图源Dermal stiffness governs the topography of the epidermis and the underlying basement membrane in young and old human skin
DEJ的扁平化导致表皮变薄、脆弱,抗剪切力能力下降,且表皮干细胞失去微环境支持而衰竭。这是老年皮肤呈现“皱纹纸”外观的结构基础。针对这一点,近年来兴起的重组XVII型胶原蛋白成为抗衰老研发的新高地,旨在重建基底膜带的结构完整性。
03 四大科技方向重构银发护肤未来
面对银发群体独特的皮肤生理学特征,当前的全球研发趋势已彻底摒弃了“更油、更厚”的传统思路,转而向再生医学和系统生物学靠拢。环特生物梳理了目前最具代表性的四个研发方向,这些方向不仅在学术界取得了长足的突破,更是有具体的商业化落地案例可供参考。
研发方向一:结构重塑
老年皮肤的松弛不仅是真皮层胶原流失,更是表皮-真皮连接处(DEJ)的平坦化。DEJ如同皮肤的“双面胶”,一旦失效,表皮就会像滑落的瓦片一样松动、变薄、产生皱纹。而XVII型胶原蛋白(COL17A1)正是维持这层连接的核心“铆钉”蛋白,同时也是维持毛囊干细胞活性的关键,其流失直接导致了皮肤衰老和脱发。
过去XVII型胶原蛋白因分子量大、跨膜结构复杂而无法量产。如今,中国的企业利用合成生物学技术实现了重大突破。以创健医疗和锦波生物为代表的企业,成功开发出了重组人源化XVII型胶原蛋白。这种成分不仅能促进DEJ的半桥粒形成,增强皮肤的机械强度,还能通过竞争性细胞机制清除衰老细胞。
珀莱雅在其升级的“源力面霜2.0”中,率先使用了重组XVII型胶原蛋白,主打“基底膜修复”和“全皮层抗老”,直接通过DEJ层面的紧致来改善老年皮肤的结构性松弛;而Off&Relax作为一个头皮护理品牌,利用XVII型胶原蛋白维持毛囊干细胞微环境的特性,推出了针对中老年人群的防脱育发精华,提出了“头皮抗衰即面部提拉”的新理念。
研发方向二:细胞能量学
老年皮肤细胞代谢缓慢,本质上是细胞内的ATP不足。随着年龄增长,细胞核内的NAD+(烟酰胺腺嘌呤二核苷酸)水平断崖式下跌,导致线粒体功能障碍,细胞缺乏自我修复的能量。虽然口服NMN(β-烟酰胺单核苷酸)在保健品界已是红海,但在护肤领域,NAD+前体的外用才刚刚开始。
然而,NAD+前体(如NMN、NR)亲水性强、难以穿透角质层,通过纳米脂质体包裹,这些成分可以直接递送到表皮深层,激活长寿蛋白,提升细胞能量代谢。
雅诗兰黛和一些新兴的生物极客品牌(如Renue by Science)推出了主打“细胞充能”的高端抗衰线,核心卖点即为脂质体NMN,并宣称能改善老年斑和皮肤暗黄。
研发方向三:神经美容学
“老年瘙痒”往往不是因为脏,而是因为神经老化。老年皮肤中,感知寒冷的受体(TRPM8)减少,感知燥热和疼痛的受体(TRPV1)异常敏感,导致即使在没有外界刺激的情况下,大脑也会收到“痒”的错误信号。
传统的止痒靠薄荷脑或激素,刺激性强副作用大。而最新的研发方向则是利用TRP通道调节剂。比如研发出比薄荷脑更温和、起效更持久的合成冷却剂(如Cryosim-1),能精准激活冷感受器,在脊髓层面“关掉”痒信号的大门,而不会产生刺痛感;或是利用植物提取物(如高纯度马齿苋提取物、青刺果油中的活性成分)来抑制热敏受体的过度兴奋。
薇诺娜的“特护霜”升级版利用云南高原植物(青刺果、马齿苋)精准靶向TRPV1通路,虽然其主打敏感肌,但这种“神经镇静”的机理对缓解老年性干痒有奇效,是目前国内市场最接近“药妆级”止痒的护肤品。
研发方向四:Senolytics疗法
老年皮肤中积累了大量的衰老细胞。这些细胞既不死亡,也不分裂,但会不断分泌炎性因子,像僵尸一样感染周围的健康细胞,导致慢性炎症和组织降解。Senolytics(衰老细胞裂解剂)是目前抗衰老领域的重点之一。
研究发现,槲皮素、飞瑟酮以及高山玫瑰杜鹃提取物具有选择性诱导衰老细胞凋亡的能力;此外,一些合成多肽(如Senolytic Peptides)还能精准干扰衰老细胞的生存通路。
帝斯曼-芬美意推出的Eterwell™ Youth是一款基于柳兰提取物的Senolytic活性原料,宣称能在大约2周内清除皮肤中的衰老成纤维细胞,恢复真皮层密度。这一原料已被部分欧美高端小众品牌采用,并开始向中国市场渗透。
银发经济的本质,是一场关于“时间”的生意,但它不应是与时间为敌,而是协助生命优雅地与时间共处。
当3亿中国老人开始用钱包为“科学”与“尊重”投票时,我们相信那些真正将硬核生物科技与人文关怀完美融合的企业,终将会在这片万亿级的蓝海中,由狩猎者进化为受人尊敬的领航者。
参考资料:
[1] Structural shift in consumption: The rise of the silver economy in China
[2] 新周刊《新型贵妇膏,掏空中老年女性钱包》
[3] Skin Barrier Function: The Interplay of Physical, Chemical, and Immunologic Properties
[4] Dermal stiffness governs the topography of the epidermis and the underlying basement membrane in young and old human skin